E - Albergado

Produto destinado a gestão do órgão Casa do Albergado na gestão dos processos com foco no apoio aos presos em regime aberto na sua reinserção a sociedade.

O Problema

Contexto Geral

Entendendo o cenário

A segurança pública do estado passará a ter uma atuação mais contundente na questão do suporte a reinserção dos que foram presos e estão em regime aberto. Para tal é necessário que hajam mecanismos eficientes que permitam que os processos necessários para atingir os seus objetivos.

Sobre a CASA DO ALBERGADO

Abordagem estratégica

Órgão da Segurança Pública vinculado ao Instituto Penitenciário do Amapá, de forma a dar apoio ao egresso ao processo de reinserção deste na sociedade com capacitação, apoio psicológico, encaminhamento a emprego, entre outros. A estrutura visa reduzir eventuais reincidências destes no mundo do crime

Desenvolvimento e Gestão de Serviços

Papel dos envolvidos

A Casa do Albergado precisou idealizar os processos necessários para desenvolver as suas atividades de forma efetiva, para tal foram levantadas as mais diversas informações dentro das especialidades técnicas que serão providas pela equipe local, houve alguma dificulade sobre alinhamentos e uso de informação para a gestão tomar decisões, o que seria difícil em virtude do número de dados qualitativos ser maioria para ser fomentar uma equipe enxuta para um publico assistido que hoje beira os 2000.

Todos os documentos foram analisados e discutidos e o sistema foi desenvolvido em partes (módulos) de acordo com as especialidades da equipe:

  • Administrador
  • Psicólogo
  • Psicopedagogo
  • Fiscal
  • Pegadogo
  • Assistente Social
  • Convidado (perfil para prover acesso a informações mais qualificadas anonimizadas)

Coube a análise dos requisitos para a prospecção dos fluxos para poder prover a melhor experiência para o usuário, sempre com a preocupação das interfaces serem o mais didáticas e evitar a necessidade de eventual suporte. As reuniões contaram com a presença dos responsáveis pela codificação que puderam contribuir com sugestões e dúvidas.

Este produto é uma inovação e foi constituído do zero.


Envolvidos e Ferramentas

Envolvidos

  • Equipe de UX do PRODAP
  • Equipe técnica da Casa do Albergado
  • Fábrica de software (MSB)

Ferramentas

Elementos que deram suporte ao desenvolvimento do projeto
  • Miro (www.miro.com)
    • Matriz CSD
    • Confirmação CSD
    • Histórias de Usuário
    • Esquema Gral do Sistema
    • Jornada de Usuário
    • Fluxo do Usuário
  • Docs (docs.google.com)
    • Briefing
  • Figma (www.figma.com)
    • Protótipo

Processo

Início

Entendimento do produto

Com a necessidade de haver um mecanismo ágil e didático (por ser um produto novo) para o dia-a-dia da Casa do Albergado, a equipe de UX buscou estabelecer as principais funcionalidades do produto, as informações necessárias e eventuais automações com outros sistemas corporativos do Governo.

Nascia o Conjunto de especificações iniciais (Briefing) do produto, que após rodadas de discussão em equipe e posterior leitura do resultado de uma pesquisa feita com nove representantes de secretarias ou órgãos do Governo, foi atualizado para refletir a realidade(as atualizações estão em vermelho)

Ver briefing

Após entender o documento, a equipe tratou de compor as ideias referentes ao produto para compor uma matriz com as certezas, suposições e dúvidas (Matriz CSD)

Matriz CSD

Este quadro inicia o desenvolvimento específico das Ferramentas de UX. Após um processo um brainstorm da equipe todas as ideias foram enquadradas em uma das colunas da matriz.

Para validar todas as informações da matriz foram realizadas várias reuniões com usuários da solução em conjunto com a equipe de desenvolvimento.

Confirmação da Matriz CSD

Após as reuniões, a matriz ficou com a seguinte disposição:

Com o novo quadro, foi possivel verificar que as certezas foram ampliadas, minimizando as suposições e dúvidas. Estas não seriam descartadas, pois precisam ser esclarecidas até o final do processo, o que pode ser feito via as histórias de usuário ou na composição do Esquema Geral do Sistema.

De posse deste novo quadro, foram elaboradas as histórias de usuário pertinente a cada um dos módulos.

Histórias de usuários

Este instrumento permite sabermos que tipo de usuário, faz o que com qual finalidade no sistema. Se alguma das ideias elencadas anteriormente não puder ser corretamente transformada em uma história de usuário, então corre o risco de poder ser descartada.

A equipe chegou as seguintes histórias

Estas histórias foram organizadas em grupos de importância, para a elaboração do Esquema Geral do Sistema.

Esquema geral do sistema

Este recurso permite analisar quem interage com o sistema (Personas), o que fazem no sistema (Jornada), as principais tarefas (Funcionalidades), o que se espera do sisema (Resultado esperado) e como mensurar o sucesso (Métricas). Todos estes a nível macro.

De forma a priorizar o desenvolvimento, os módulos que comportam o cadastro dos egressos e a fiscalização destes serão desenvolvidos logo. Os demais à partir de janeiro, pois neste mês o órgão terá o quadro completo da equipe técnica, assim como o início dos projetos pedagógicos.

Jornada do Usuário

Trata-se da representação gráfica das etapas de relacionamento do cliente com um produto ou serviço, que descreve os passos percorridos antes, durante e depois de sua utilização.

A jornadada foi composta em 3 fases ou estágios: antes da oferta do serviço; durante o uso; e, pós uso

A partir de cada marco em seus respectivos estágios, é possível fazer a leitura de cada procedimento em ordem de ocorrência que será precorrido pelo usuário. Cada um deles sinalizado por uma cor: verde (ponto de ganho) ou vermelho (ponto de dor)

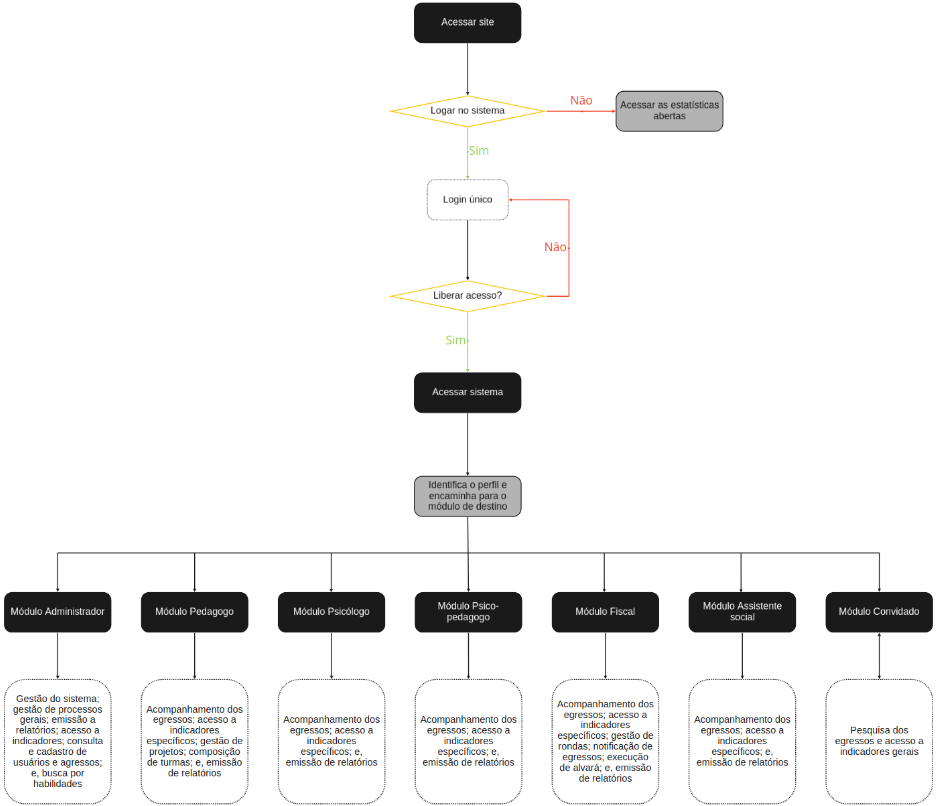
Fluxo do Usuário

Esta ferramenta apresenta com maiores detalhes o caminho percorrido pelo usuário no sistema, dentro da ordem estabelecida de eventos na sua rotina de uso.

A representação conta com a seguinte simbologia

  • Tela ( )
  • Tarefa ( )
  • Decisão ( )
  • Ação ( )
  • Setas verdes (caso a resposta da decisão seja SIM)
  • Setas vermelhas (caso a resposta da decisão seja NÃO)

Protótipos

Este componente permite simular o comportamento do usuário dentro do sistema com todas as funcionalidades levantadas, o aspecto visual atende o Design System do GEA. Abaixo segue o link para acessar o protótipo na plataforma Figma:

Ver protótipo