PROCERT Sistema de Processo Seletivo e Certificação

Plataforma destinada a fazer a gestão de processos seletivos; controle acadêmico e coordenação de capacitações para o Governo do Amapá.

O Problema

Contexto Geral

Entendendo o cenário

O Governo do Amapá conta atualmente com um sistema que faz gestão de seus processos seletivos seja para as mais diversas situações (capacitações, até programas sociais) que está defasado tecnologicamente além de não possuir recursos de acessibilidade e usabilidade, trata-se de um sistema e URL bem conhecidos e segue sendo utilizado. O Governo também é mantenedor de um outro sistema que faz a gestão acadêmica e pedagógica de capacitações com direito a certificação e avaliação global dos envolvidos, este sistema embora mais recente, também tem as suas defasagens tecnológicas e um endereço específico onde nenhum dado é acessível sem o cidadão logar no sistema.

À partir do entendimento de que as capacitações oferecidas pelo Governo são em muitos casos a conclusão de um processo seletivo, o PRODAP viu a possibilidade de intergrar os sistemas em um endereço só com o estado da arte tecnológico com recursos de acessibilidade e melhor usabilidade.

Sobre os sistemas a serem substituídos

Informações Adicionais

Apesar dos fatos expostos, o sistema do Processo Seletivo Unificado (PSU) consegue exercer a sua função de forma operacional, todo e qualquer procedimento só pode ser feito de forma centralizada pelo administrador, a personalização tem de ser feita através de codificação e isso é algo bastante complexo, dada a tecnologia empregada em seu desenvolvimento e os problemas citados (sem recursos de acessibilidade e baixa usabilidade), em muitos casos dificultam a vida do cidadão.

A gestão do sistema em si não consegue extrair dados para tomar decisões, seja por não colher informações ou por não permitir a geração de estatísticas que ajudem a entender as rotinas e os processos do sistema.

O acesso as informações são um problema em ambos os sistema PSU e Editor Cursos (EC), pois quando não existe a necessidade de logar no sistema só é possível ter informação com cliques adicionais ou obrigatoriamente baixando arquivos. No EC os processos são bem definidos e funcionais além do sistema ser daptável a diferentes telas (PSU não tem esta característica), o problema de acessibilidade também faz parte desta solução.

Tratam-se de dois sistemas (e dois endereços) que poderiam estar unificados, assim como a sua forma de acesso ser única (GOV.BR).

Desenvolvimento e Gestão de Serviços

Papel dos envolvidos

Para que um processo seletivo seja registrado, tudo terá de ser estabelecido mediante a interferência do administrador do sistema, a ideia e mudar este paradigma com processos definidos e atribuídos para perfis distintos, onde todos vão poder ter autonomia para desempenhar as suas funções, tais como:

  • Administrador (gestor do sistema)
  • Gestor Institucional (gestor determinado pela instituição que controlará processos e a parte pedagógica dos cursos)
  • Facilitador (o que ministra cursos ou professor)
  • Cidadão (usuário mais básico, que pode ter mais funcionalidades habilitadas se estiver fazendo ou concluiu curso na plataforma)
  • Funcionário público (o sistema através de API do SIGRH, irá sinalizar se quem está acessando é funcionário)
  • Demais perfis de filtragem (perfis que visam apenas classificar a informação útil ao cidadão, por exemplo: Empreendedor)

Envolvidos e Ferramentas

Envolvidos

  • Equipe de UX do PRODAP
  • Representantes dos perfis para homologações
    • Administrador
    • Gestor Institucional
    • Facilitador
    • Gestor Institucional
    • Cidadão (básico e com recursos adiconais de aluno)

Ferramentas

Elementos que deram suporte ao desenvolvimento do projeto

Processo

Início

Entendimento do produto

Com a necessidade de haver um mecanismo ágil de relacionamento entre o PRODAP, a equipe buscou estabelecer as principais funcionalidades do produto, as informações necessárias e eventuais automações com outros sistemas corporativo do Governo.

Nascia o Conjunto de especificações iniciais(Briefing) do produto, que após rodadas de discussão em equipe com o apoio do resultado de uma pesquisa feita com representantes de perfis de usuários diferentes, foi atualizado para refletir a realidade.

Ver briefing

Após a análise do documento, a equipe tratou de compor as ideias referentes ao produto para compor uma matriz com as certezas, suposições e dúvidas (Matriz CSD)

Matriz CSD

Este quadro inicia o desenvolvimento específico das Ferramentas de UX. Após um processo um brainstorm da equipe todas as ideias foram enquadradas em uma das colunas da matriz. Em virtude da coluna com mais conteúdo ser a certeza, mostraremos em destaque e pontuaremos os conteúdos das demais colunas.

Coluna suposições:

  • Criação de módulo para registro de bancas

Coluna dúvidas:

  • As bases atuais serão apenas para consulta
  • Incluir API do SIGEDUC para identificação de estudantes

Para validar todas as informações da matriz foi realizada uma pesquisa com os potenciais usuários da solução.

Pesquisa

Foi criada uma pesquisa com perguntas direcionadas e algumas específicas para validar ou não os pontos elencados na matriz CSD e o link enviado via Forms do Google

Os resultados foram compilados em arquivos disponíveis em clicar aqui.

Com os resultados consolidados e as outras ideias que surgiram durante a pesquisa ou em contato com alguns dos entrevistados, a matriz passou por um processo de confirmação.

Confirmação da Matriz CSD

Após a pesquisa, a matriz ficou com a seguinte disposição:

Confirmação das certezas

Confirmação das suposições e dúvidas

Com o novo quadro, foi possivel verificar e qualificar as certezas, assim como readequar ou reposicionar itens nas suposições e dúvidas. Estas não seriam descartadas, pois precisam ser esclarecidas até o final do processo, o que pode ser feito via as histórias de usuário ou na composição do MVP, caso contrário, reavaliado para a próxima versão do sistema.

De posse deste novo quadro, foram elaboradas as histórias de usuário pertinente a cada um dos itens.

Histórias de usuários

Este instrumento permite sabermos que tipo de usuário, faz o que com qual finalidade no sistema. Se alguma das ideias elencadas anteriormente não puder ser corretamente transformada em uma história de usuário, então corre o risco de poder ser descartada.

A equipe chegou as seguintes histórias

Passe o mouse para ampliar

Estas histórias foram organizadas em grupos de importância, para a elaboração do MVP.

Mínimo Produto Viável (MVP)

Todas as histórias de usuários devidamente agrupadas em grupos por assunto ou funcionalidade, são colocadas em ordem de importância da esquerda para direita (assunto) e de cima para baixo(histórias de usuário), conforme a ilustração abaixo:

Passe o mouse para ampliar

Foram encontrados 6 grandes grupos, relacionados por ordem de importância: Interface, Acesso ou navegação, Recurso, Desenvolvimento, Comunicação e Suporte.

Jornada do Usuário

Trata-se da representação gráfica das etapas de relacionamento do cliente com um produto ou serviço, que descreve os passos percorridos antes, durante e depois de sua utilização.

A jornadada foi composta em 3 fases ou estágios: antes da oferta do serviço; durante o uso; e, pós uso

A partir de cada marco em seus respectivos estágios, é possível fazer a leitura de cada procedimento em ordem de ocorrência que será precorrido pelo usuário. Cada um deles sinalizado por uma cor: verde (ponto de ganho) ou vermelho (ponto de dor)

Devido a natureza do sistema, a jornada do usuário foi feita para Cada um dos perfis, abaixo seguem os diagramas.

Cidadão

Perfil mais básico do sistema, que pode ter mais funções habilitadas caso haja a realização ou conclusão de capacitações (dentro do sistema).

Facilitador

Perfil destinado para os que ministram os cursos ou eventos.

Gestor Institucional

Perfil destinado para os responsáveis nos órgãos públicos para gerir os cursos.

Administrador

Perfil destinado ao gestor máximo do sistema.

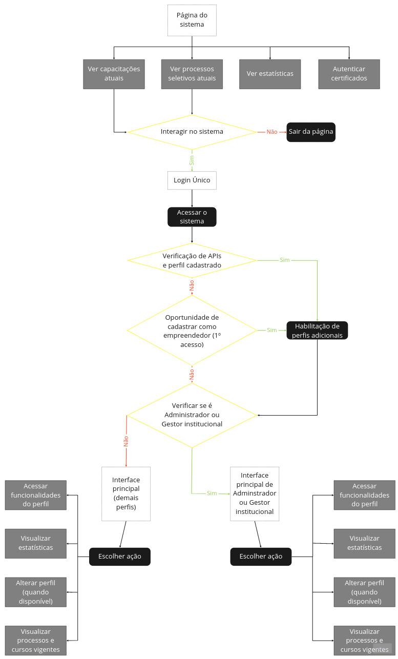
Fluxo do Usuário

Esta ferramenta apresenta de forma macro o caminho percorrido pelo usuário no sistema, dentro da ordem estabelecida de eventos na sua rotina de uso.

A representação conta com a seguinte simbologia

  • Tela ( )
  • Tarefa ( )
  • Decisão ( )
  • Ação ( )
  • Setas verdes (caso a resposta da decisão seja SIM)
  • Setas vermelhas (caso a resposta da decisão seja NÃO)

Protótipos

Este componente permite simular o comportamento do usuário dentro do sistema com todas as funcionalidades levantadas, o aspecto visual atende o Design System do GEA. Abaixo segue o link para acessar o protótipo na plataforma Figma:

Ver protótipo