Sis Id Sistema de Identificação Civil e Criminal

Solução para identificação civil e criminal voltada para Órgãos de Segurança Pública do Governo do Amapá.

O presente sistema visa dar suporte a segurança pública nas mais diversas esferas e instituições, inicialmente concebido para atender apenas a Polícia Científica do Amapá, agora serve de apoio para órgaõs locais e federais. O sistema tem como principal atribuição responder ao seu usuário dados pessoais civis e, se for o caso, registros de ocorrências criminais de indivíduos em bases de dados locais e nacionais.


O Problema

Contexto Geral

Entendendo o cenário

Os órgãos da segurança pública tem como parte importante de seu trabalho a identificação de indivíduos, que pode ser tanto na esfera civil ou criminal. Acessar essas informações pode ser um processo de pesquisa de dados e imagens que podem estar espalhados em várias bases de dados, tais como:

  • Civil
  • Criminal
  • Novo RG do Brasil
  • Integração Nacional dos Registros Civis (INRC)

A solução busca automatizar e facilitar em vários aspectos a vida do operador do sistema. A usabilidade foi reformulada e uma nova estrutura de usuários mais eficiente foi planejada para dar mais autonomia a todos e maior foco e possibilidade de gestão ao administrador do sistema.

Sobre o sistema a ser substituído

Informações Adicionais

O sistema que hoje suporta a segurança pública nesta função tem como base o QReport, um sistema desenvolvido pelo Prodap que está defasado tecnologicamente, com baixa usabilidade e sem ser adaptável em diferentes tamanhos de tela.

O sistema é funcional e exige muito por parte dos usuários que inclusive tem de escolher as bases nas quais farão a pesquisa, além da possibilidade útil de personalizar cada relatório de resposta. Ambos processos não são intuitivos e demandam muito conhecimento por parte dos operadores.

Os relatórios de resposta do sistema são gerados apenas no sentido vertical (folha em "pé"), no caso de comportarem muitos dados, a visualização é comprometida e o operador não tem como resolver o problema, a não ser que detenha algum conhecimento mais avançado.

O sistema conta com apenas dois tipos de usuários com registro interno: administrador e usuário. Neste cenário há a sobrecarga do adminstrador, a criação de um usuário intermediário permite uma redistribuição de responsabilidades e maior fluidez de algumas tarefas administrativas. Com a utilização do login único do Governo Federal, o tratamento de dados do usuário também deixam de ser atribuição do administrador.

Atualmente, o sistema não vincula o acervo de imagens que fazem parte dos sistemas da PCA, o que causa morosidade em ações que exigem do recurso.

Desenvolvimento e Gestão de Serviços

Papel dos envolvidos

O novo sistema irá seguir o padrão de acesso e o Design System dos demais sistemas do governo estadual, o login único do governo federal, com todos os benefícios já conhecidos para o cidadão, assim como a gestão dos usuários que ficarão a cargo da Polícia Científica do Amapá (PCA) com o PRODAP tendo um usuário com esta prerrogativa para alguma eventualidade ou suporte a ações demanda pela PCA.

Toda pesquisa contará com foto, que poderá ser dos arquivos dos sistemas da PCA ou do INRC, no caso de haver nos dois sistemas, a prioridade será do segundo.

Todo o acervo de imagens do indivíduo pesquisado ficará disponível para acesso, independente do nível de pesquisa que o usuário apresentar.

Seguem as funcionalidades por perfil da aplicação:

  • Administrador

    A principal atribuição do perfil é fazer a gestão do sistema, tendo como prerrogativa exclusiva a criação de gestores locais. Ficará a cargo da PCA e do PRODAP (visando suporte), abaixo estão relacionadas os demais recursos disponíveis:

    • Pesquisa de indivíduos:
      Por padrão este usuário terá a mais irrestritas permissões do sistema, que permitirá total liberdade de escolher a totalidade de dados de todas as bases.
    • Gestão de usuários:
      Prioritariamente o foco é a criação de gestores locais, podendo chegar a de usuários também. As permissões de usuários não podem exceder as do gestor local, que em relação as bases gerais do sistema poderá ter acesso total, e em relação ao INRC os acessos, quando existirem, também podem variar.
    • Gestão das instituições:
      Criação e edição das instituições que terão acesso ao sistema, que assim como os usuários não serão excluídos, apenas desabilitado.
    • Relatórios:
      Definição de padrões e formatos para a criação, edição e gestão de relatórios gerais e o relatório “Padrão” (a ser usado como base para todos os usuários a partir do nível básico). Nesta área é possível também favoritar os relatórios para o uso.
    • Indicadores:
      Composição e edição de indicadores para gestão de dados.
    • Auditoria:
      Possibilidade de monitorar o sistema através de quatro macroáreas: acesso, relatórios, usuários e dúvidas. É possível personalizar novos relatórios.
    • Dúvidas:
      Área destinada a suporte direto aos gestores locais, onde perguntas podem ser respondidas.
    • Documentação e ajuda:
      Destinado a suporte autônomo do usuário, será personalizado de acordo com o perfil acessado.
  • Gestor Local ou Institucional

    Este perfil tem foco na gestão interna, a nível de usuários e permissões diversas, abaixo estão relacionadas os demais recursos disponíveis:

    • Pesquisa de indivíduos:
      A pesquisa dependerá das permissões de acesso às bases gerais do sistema que podem ser básica (acesso apenas ao relatório padrão) e avançado (todos os itens disponíveis). Em relação ao INRC os acessos, quando existirem, também tem dois níveis: básico e avançado (todos do básico, mais foto e cópia de certidão de nascimento). Abaixo seguem os dados disponíveis no básico:
      • RG
      • CPF
      • Nome do pai
      • Nome da mãe
      • Data de nascimento
      • Nome
      • Sexo
      • Nome social
      • Unidade da federação (UF) da naturalidade
      • Código IBGE da naturalidade
      • Código da nacionalidade
      • UF do RG
      • Cadastro biométrico
    • Gestão e criação de usuários:
      Operação de usuários locais, cabe a observação de que os usuários não são excluídos, apenas desabilitados. A pesquisa para os usuários podem ser parcial ou avançada, de acordo com as bases consultadas, conforme listadas abaixo:
      • INRC - caso o gestor local tenha apenas a consulta básica configurada pelo administrador, esta será propagada automaticamente para os demais perfis usuários locais e será acessível no caso da pesquisa nas demais bases ser avançada.
      • Demais bases: se for configurado para o usuário local o acesso básico, este terá disponível apenas os itens relacionados no relatório de resposta padrão (virá pré configurado com os seguintes itens: cpf , rg, nome, endereço e nome da mãe), caso contrário, todas as opções de itens ficarão disponíveis, além dos itens do INRC (sejam básico ou avançado o acesso configurado).
    • Gestão de relatórios:
      Criação de padrões diferenciados de relatórios de resposta além de acesso aos padrões salvos anteriormente (com opção de edição) ou aos favoritados para utilização.
    • Solicitar informações:
      Canal direto para colher informações ou fazer solicitações junto ao administrador.
    • Indicadores locais e gerais:
      Dados do sistema e da instituição para conhecimento da forma de uso do sistema.
    • Documentação e ajuda:
      Destinado a suporte autônomo do usuário, será personalizado de acordo com o perfil acessado.

  • Usuário local

    Perfil mais básico da aplicação, é incluído (principalmente) pelo gestor local e o foco de seu trabalho é a pesquisa nas bases disponíveis dentro das configurações permitidas, abaixo estão relacionadas os demais recursos disponíveis:

    • Pesquisa (página inicial):
      Através da inserção de uma pista (que pode ser número - a ser verificado dentro dos documentos - ou letras - a ser utilizado para os demais campos). Sempre as permissões de acesso concedidas, podendo haver restrição (ou até falta de permissão). A porposta é uma busca minimalista que reconhece a pista (número ou letras) para fazer busca no maior número de campos possíveis. A pedido do PCA foram introduzidos dois cambos de datas não obrigatórios, um para registro de nascimento e outro para o registro da ocorrência do crime. A pesquisa é padrão para todos os perfis.
    • Gestão de relatórios (no caso de não haver restrição de acesso):
      Criação de padrões diferenciados de relatórios de resposta além de acesso aos padrões salvos anteriormente (com opção de edição) ou aos favoritados para utilização.
    • Solicitar perfil avançado (no caso de haver alguma restrição de acesso):
      Permitirá ao usuário a possibilidade de ampliar o número de itens das respostas de suas pesquisas, no caso de permissão concedida do gestor local.
    • Documentação e ajuda:
      Destinado a suporte autônomo do usuário, será personalizado de acordo com o perfil acessado.


Envolvidos e Ferramentas

Envolvidos

  • Equipe de UX do PRODAP
  • Representantes dos perfis para homologações
    • PCA
    • Polícia Federal

Ferramentas

Elementos que deram suporte ao desenvolvimento do projeto

Processo

Início

Entendimento do produto

Com a necessidade de haver um mecanismo ágil de relacionamento entre o PRODAP, a equipe buscou estabelecer as principais funcionalidades do produto, as informações necessárias e eventuais automações com outros sistemas corporativo do Governo.

Nascia o Conjunto de especificações iniciais(Briefing) do produto, que após rodadas de discussão em equipe com o apoio do resultado de uma pesquisa feita com representantes de perfis de usuários diferentes, foi atualizado para refletir a realidade.

Ver briefing

Após a análise do documento, a equipe tratou de compor as ideias referentes ao produto para compor uma matriz com as certezas, suposições e dúvidas (Matriz CSD)

Matriz CSD

Este quadro inicia o desenvolvimento específico das Ferramentas de UX. Após um processo um brainstorm da equipe todas as ideias foram enquadradas em uma das colunas da matriz. Em virtude da coluna com mais conteúdo ser a certeza, mostraremos em destaque e pontuaremos os conteúdos das demais colunas.

Coluna suposições ficou com os seguintes itens:

Coluna dúvidas ficou com a seguinte disposição:

Para validar todas as informações da matriz foi realizada uma pesquisa com os potenciais usuários da solução.

Pesquisa

Foi criada uma pesquisa com perguntas direcionadas e algumas específicas para validar ou não os pontos elencados na matriz CSD e o link enviado via Formulário do Google.

Os resultados foram compilados em arquivos disponíveis em clicar aqui.

Com os resultados consolidados e as outras ideias que surgiram durante a pesquisa ou em contato com alguns dos entrevistados, a matriz passou por um processo de confirmação.

Confirmação da Matriz CSD

Após a pesquisa, as suposições foram sanadas e apenas duas dúvidas permaneceram, a matriz ficou com a seguinte disposição:

Confirmação das certezas

Confirmação das suposições e dúvidas

Após esse processo, foram colhidas junto ao setor de segurança institucional informações acerca da LGPD, e obtivemos como resposta que pela natureza e restrições que envolvem o sistema, não haveria a necessidade da cobertura da legislação.

Os relatórios gerenciais estarão vinculados a abrangência da gestão, se for local, fica restrita ao orgão.

Com o novo quadro, foi possivel verificar e qualificar as certezas, assim como readequar ou reposicionar itens nas suposições e dúvidas. Estas não seriam descartadas, pois precisam ser esclarecidas até o final do processo, o que pode ser feito via as histórias de usuário ou na composição do MVP, caso contrário, reavaliado para a próxima versão do sistema.

De posse deste novo quadro, foram elaboradas as histórias de usuário pertinente a cada um dos itens.

Histórias de usuários

Este instrumento permite sabermos que tipo de usuário, faz o que com qual finalidade no sistema. Se alguma das ideias elencadas anteriormente não puder ser corretamente transformada em uma história de usuário, então corre o risco de poder ser descartada.

A equipe chegou as seguintes histórias

Passe o mouse para ampliar

Estas histórias foram organizadas em grupos de importância, para a elaboração do MVP.

Mínimo Produto Viável (MVP)

Todas as histórias de usuários devidamente agrupadas em grupos por assunto ou funcionalidade, são colocadas em ordem de importância da esquerda para direita (assunto) e de cima para baixo(histórias de usuário), conforme a ilustração abaixo:

Passe o mouse para ampliar

Foram encontrados 7 grandes grupos, relacionados por ordem de importância: Interface, Acesso ou navegação, Recurso, Desenvolvimento, Comunicação, Suporte e Administração.

Jornada do Usuário

Trata-se da representação gráfica das etapas de relacionamento do cliente com um produto ou serviço, que descreve os passos percorridos antes, durante e depois de sua utilização.

A jornadada foi composta em 3 fases ou estágios: antes da oferta do serviço; durante o uso; e pós uso

A partir de cada marco em seus respectivos estágios, é possível fazer a leitura de cada procedimento em ordem de ocorrência que será precorrido pelo usuário. Cada um deles sinalizado por uma cor: verde (ponto de ganho) ou vermelho (ponto de dor)

Devido a natureza do sistema, a jornada do usuário foi feita para Cada um dos perfis, abaixo seguem os diagramas.

Usuário

Perfil mais básico do sistema, que poderá acessar relatórios básicos e solicitar acesso avançado.

Gestor Institucional

Perfil destinado para os responsáveis nos órgãos públicos para incluir novos usuários, alterar perfil de pesquisa, visualizar estatísticas, entre outras funções.

Administrador

Perfil destinado ao gestor máximo do sistema.

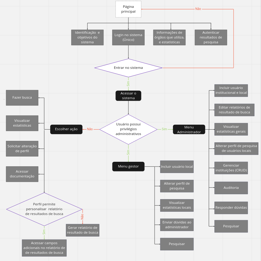
Fluxo do Usuário

Esta ferramenta apresenta de forma macro o caminho percorrido pelo usuário no sistema, dentro da ordem estabelecida de eventos na sua rotina de uso.

A representação conta com a seguinte simbologia

  • Tela ( )
  • Tarefa ( )
  • Decisão ( )
  • Ação ( )
  • Setas verdes (caso a resposta da decisão seja SIM)
  • Setas vermelhas (caso a resposta da decisão seja NÃO)

Protótipos

Este componente permite simular o comportamento do usuário dentro do sistema com todas as funcionalidades levantadas, o aspecto visual atende o Design System do GEA. Abaixo segue o link para acessar o protótipo na plataforma Figma:

Ver protótipo